
产品介绍
BTDF系列光纤式双色测温仪具有坚固的外形,采用不锈钢镜头(带吹扫功能),铝压铸外壳,防护等级为IP54。它由镜头、光纤、处理部件组成。光纤和镜头组件可以承受250℃的高温,不需要另外的冷却。除了适用于一般工业场合温度的测量,也适用于安装在电磁干扰较强和环境温度较高的场合。
检测目标在水汽、灰尘、目标大小变化、部分被遮挡、发射率变化等环境中,即使检测信号衰减95%,也不会对测温结果有任何影响。软硬件设计,适用于一百万倍信号的处理,可以满足用户对仪器精度、重复性、等各方面的要求。
产品特点
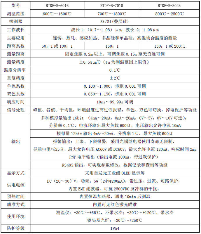
● 测温范围覆盖600℃~2500℃
● 测温精度可达0.5%
● 重复精度为2℃
● 响应时间10ms~99.99s可调
● 采用可调焦镜头,超宽调焦范围,0.15m至无穷远可调
● 采用激光瞄准,1:1清晰显示出被测目标的位置及大小
● 对探测器采用PID恒温控制,消除环境温度对测量的影响
● 兼具双色和单色测温功能
● 采用工业级OLED屏为显示界面,人机界面友好
● 丰富的外设接口:2路独立的模拟量输出、2路报警输出、1路电平输出以及RS485通讯接口
● 软硬件看门狗,硬件EMI滤波等设计提高系统稳定性
● 可抗2500VDC脉冲群干扰
● 最多支持26台测温仪总线级联,通过PC实现网络化控制
技术参数

接线表

多种方式模拟量输出为:(4~20)mA、(0~20)mA、(0~5)V、(0~10)V可选,默认为(4~20)mA。
光路图

显示界面

BTDF光纤式双色红外测温仪外形图


型号定义

例如:BTDF-B-6016-L3表示测量温度范围为600℃~1600℃,光纤长度为3m,采用叠层硅探测器的BTDF光纤式双色红外测温仪。
版权所有 © 2019-2022 常州百钢电气设备有限公司 苏ICP备19030951号